快充芯片專業廠商希荻微(HALO Micro),推出了適用于大容量鋰電池的快充芯片HL7016。該芯片可實現5V/9V/12V的高壓快速充電,最大充電電流達到3A,能夠滿足用戶對大容量鋰電池上實現更快速高效的充電需求,全面兼容QC1.0/2.0/3.0, Pump Express+,以及USB TYPE-C的規范要求。
隨著智能手機的功能不斷加強,電池續航能力已經成為了消費者最關心的問題。為滿足手機功率增大、提供較長的電池運行時間及改善用戶體驗,需要采用容量較大的電池。而電池容量的增大,充電的時間又成了困擾用戶的一個問題。針對這一問題,希荻微的快充芯片HL7016可解決這一問題。
希荻微HL7016是國內首款12V高壓輸入全集成的開關模式充電器,實現了高輸入電壓和USB OTG升壓模式及I2C接口可編程。芯片內置了電壓、電流、溫度等多項檢測和保護功能,通過I2C接口實現電壓和電流參數的設置和調整,保證了鋰電池充電安全性。除此以外,芯片還內置電池激活功能,解決電池短路所致的系統死機現象。與傳統的充電方式相比,采用HL7016將充電時間減少了一半以上。
希荻微HL7016同時集成USB OTG 5V升壓輸出功能,使能后能夠將電池電壓升至5.0V輸出,并提供高達2.1A的最大輸出電流,非常適合智能手機,平板電腦和移動電源等產品的應用。
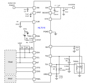
一、HL7016?應用電路示意圖

二、希荻微HL7016參數特性
-集成功率MOSFET-1.5MHz同步降壓,支持1uH小尺寸電感
-最大充電電流:?3A
-集成USB OTG升壓輸出:2.1A
-HL7016:5V-12V輸入工作電壓,20V 耐壓
-兼容QC1.0/2.0/3.0,?Pump Express+,USB TYPE-C
-VDP和IDP環路自適應適配器的輸出能力
-內置電源路徑管理,任何電池條件下保證系統開啟
-集成USB端口(?PSEL?)自動探測功能(支持BC1.2協議)
-內置電池內阻補償算法、延長CC(大電流)充電階段,減少充電時間
-內置電池激活功能,解決電池短路所致的系統死機現象
-封裝:4mm X 4mm QFN-24
三、主要應用
智能手機、平板電腦、無人機、移動電源以及工業設備
微信公眾號搜索"chongdiantou001"加關注,掌握最新的充電數碼配件消息【微信掃描下圖可直接關注】。想要第一時間了解充電數碼行業動態,添加充電頭網個人微信號”chongdiantou2015“為好友,數百位業內人士等你結識!
