此前PYS鵬元晟推出過一款折疊插腳20W PD快充充電器,主打小巧便攜快充,方便iPhone 12用戶攜帶外出使用。近期鵬元晟又推出了一款美規固定插腳的20W充電器,充電器采用經典直板造型設計,支持最大20W快充,適合居家辦公等固定場所使用。下面充電頭網繼續對這款充電器進行詳細拆解,看看這一款又做得如何。
值得一提的是,充電頭網此前還拆解過鵬元晟30W PD快充充電器、鵬元晟65W 1A1C氮化鎵快充充電器,大家可以點擊藍色字體查閱。
一、鵬元晟20W充電器外觀
充電器采用經典直板造型設計,機身光滑簡潔。
輸入端配備固定式美規插腳。
輸入端外殼上印有充電器參數
型號:PYS-WAC21160-01
輸入:100-240V~50/60HZ 1A
輸出:5V3A、9V2.22A、12V1.67A
充電器已經通過了ETL、FCC認證,以及VI級能效認證。
輸出頂面USB-C口居中設計,黑色膠芯不露銅。
測得充電器機身高度約為42mm。
寬度約為38mm。
厚度約為24mm。
體積比蘋果20W充電器的還要小一點。
拿在手上的直觀感受。
凈重約為40g。
使用ChargerLAB POWER-Z KT002檢測USB-C口輸出協議,顯示支持Apple 2.4A、Samsung 5V2A、DCP協議,以及QC2.0/3.0、AFC、FCP、PD3.0快充協議。
此外PDO報文顯示C口還具備5V3A、9V2.22A、12V1.67A三組固定電壓檔位。
二、鵬元晟20W充電器拆解
將機身殼拆開,輸入端采用插腳和金屬片接觸通電設計。
測得模塊長度為38mm。
寬度為32mm。
厚度為20mm。
主板正面一覽,電容、變壓器打膠加固,初次級間設有隔離板。
主板背面有整流橋、初次級控制芯片和光耦,方案集成度高。
通過觀察發現,這款充電器采用QR開關電源寬范圍輸出,協議芯片控制輸入電壓架構,下面我們從輸入端開始了解各器件的信息。
輸入端一覽。
延時保險絲規格為2A 250V。
NTC浪涌抑制電阻用于抑制上電浪涌電流。
ABS210整流橋特寫。
工字電感外套熱縮管保護。
兩顆電解電容來自豐賓,規格為400V 15μF。充電頭網了解到,豐賓電容還被華為、綠聯、ANKER、小米、vivo、惠普等知名品牌的百余款快充產品采用。
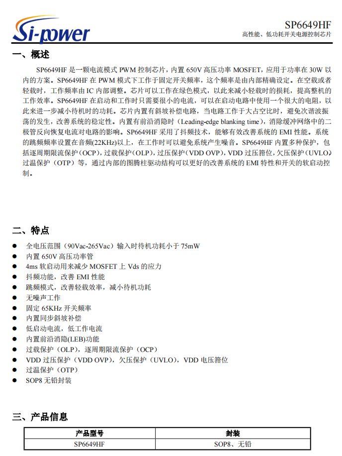
開關電源主控芯片采用硅動力SP6649HF,這是一顆電流模式PWM控制芯片,內置650V高壓功率MOSFET,應用于功率在30W以內的方案,固定65KHz開關頻率,內置抖頻功能用于改善EMI性能,跳頻模式提高輕載效率,降低待機功耗。同時內置多種完善的保護功能,全功率范圍無音頻噪聲,采用SOP8封裝。
硅動力SP6649HF資料信息。
變壓器特寫。
輸出端一覽,USB-C母座焊接在協議小板上,與變壓器之間有隔離槽,并配有隔離板。
OR-1008光耦,用于初級次級通信,反饋輸出電壓。
藍色Y電容特寫。
同步整流芯片采用硅動力SP6516FD,這是一顆高性能的開關電源次級側同步整流控制電路。在低壓大電流開關電源應用中,輕松滿足6級能效,是理想的超低導通壓降整流器件的解決方案。
SP6516FD可支持高達150KHz的開關頻率應用,并且支持CCM/QR/DCM等 開關電源工作模式應用,其極低導通壓降產生的損耗遠小于肖特基二極管的導通損耗,極大提高了系統的轉換效率,大幅降低了整流器件的溫度。
芯片內置耐壓65V的NMOSFET同步整流開關,且具有極低的內阻,可提供系統高達3A的應用輸出;還內置了高壓直接檢測技術,耐壓高達150V;以及自供電技術極大擴展了輸出電壓應用范圍。
充電頭網拆解了解到,硅動力的快充芯片還被JinHotai迷你25W PD快充充電器、貝爾金無線充原裝20W充電器、鐵甲20W PD快充充電器、斯泰克20W迷你PD快充、奧睿科20W PD快充、圖拉斯18W PD快充等數十款產品。
輸出濾波固態電容特寫,規格為16V 820μF。
USB母座和協議芯片在小板同一面。
小板背面沒有元器件。
USB PD協議芯片采用云矽半導體XPD720,這款芯片已經通過了USB PD3.0認證,TID:3479。支持QC2.0、QC3.0、AFC、FCP、SCP、HVSCP、PD和PPS等快充協議,內部集成 10mΩ VBUS 通路功率開關管,并且集成10mΩ電流檢測電阻,支持完善的保護功能,節省外圍元件數量,簡化電路,降低成本。采用ESOP8封裝。
云矽半導體XPD720資料信息。
充電頭網拆解了解到,云矽半導體XPD系列快充協議芯片已被公牛,貝爾金,聯想,諾基亞,飛利浦,傲基,倍思,品勝,摩米士等多個品牌的數十款產品采用,抓住20W PD快充風口,富滿集團云矽半導體單月PD協議芯片銷量突破千萬顆。
USB-C母座特寫。
全部拆解完畢,來張全家福。
充電頭網拆解總結
鵬元晟這款20W PD快充充電器PC材質白色外殼,機身光滑簡潔,可充分滿足客戶各種差異化定制需求,對于用戶來說使用手感也很好。充電器支持QC2.0/3.0、AFC、FCP、PD3.0快充協議,具備5V3A、9V2.22A、12V1.67A電壓檔位,可以滿足iPhone 12日常快充需求。
充電頭網通過拆解了解到,得益于高集成開關電源方案,充電器內部器件非常簡化。內部采用硅動力SP6649HF+SP6516FD高集成QR開關電源方案,云矽半導體XPD720協議芯片,整體方案集成度高,電路非常簡潔。此外采用知名品牌豐賓電解電容進行濾波,用料可靠。


http://m.xtzz.cc/







