最近充電頭網拿到了ORICO奧睿科一款便攜式儲能電源,支持最大300W總功率輸出。產品具備3+2 AC插口、3A1C四個USB接口、DC輸出接口、點煙口等,其中USB-C口更是支持60W PD快充輸出,適用性廣泛,野外露營可以給攜帶的手機、平板等設備進行快速充電。那么下面我們就對這款儲能電源進行詳細拆解,一起來看看產品內部用料做工如何。
一、奧睿科300W戶外電源外觀
奧睿科這款便攜式儲能電源采用PC和鋁合金材質外殼,鋁合金裝飾板網狀設計,有利于內部散熱。機身頂部設有提手方便搬運,一端設有照明燈,為野外露營提供光源。
機身另一端上方兩側設有3A1C四個USB接口和兩個DC輸出口;中間是顯示屏、DC輸入口、電源鍵、AC插口開關鍵;下方是3+2 AC插口和點煙口。
機身正面中心印有ORICO品牌logo。
底部兩側設有防滑支撐支腳,防止底部外殼磨損,同時中心印有產品參數。
奧睿科儲能電源參數特寫:
型號:PA300-1A4U
電芯模組能量:20.8Ah/21.6V 449.3Wh
電芯總容量:124800mAh/3.6V
電池類型:鋰離子電池
DC 輸入:12-24V5.5A MAX 65W
AC 輸出:220V~50Hz 300W MAX
DC1輸出:12V10A 120W
DC2輸出:12V10A 120W
DC1 + DC2 總輸出:12V10A 120W MAX
USB 1 輸出:5V3A、9V2A、12V1.5A 18W MAX
USB 2 輸出:5V2.4A
USB 3 輸出:5V2.4A
USB 2+ USB 3 總輸出:5V2.4A 12W MAX
Type-C輸出:5V3A、9V3A、12V3A、20V3A 60W MAX
產品總輸出:300W MAX
電池總容量:10.8V/14500mAh 156.6Wh
制造商:深圳市元創時代科技有限公司
二、奧睿科300W戶外電源拆解
將底部支撐支腳取下。
取出圓孔內的螺絲釘即可將底部外殼拆開,螺絲釘很長,幾乎橫貫上下端。
功能模塊端外殼采用卡扣封裝。
連接點煙器和AC插口的導線打膠加固。
將內部模塊取出。
第二層的兩半塑料殼頂部有三顆螺絲連接固定。
側面固定有兩個散熱風扇,均來自同一商家——深圳市海興和電子有限公司。
風扇型號為HDB0812UG,支持DC 12V0.3A輸入,通過了CE認證。
另一側鏤空有兩個圓形窗口。
拆掉螺絲將塑料殼打開,塑料殼中間設有隔離板將電池組及其上端的逆變器電路板隔離。
風扇的導線線頭插拔式設計,方便組裝。塑料殼上貼有四個白色圓墊,用以保護電芯。
另一半塑料殼除了兩個大的圓形窗口外,還設有很多小孔幫助散熱。
電池組上下均有塑料板固定保護,左側設有接口功能模塊電路板以及中間的電池保護電路板,頂部是逆變器電路板,右側是照明燈電路板。
電池上貼有熱敏電阻進行溫度監控,粘貼膠帶固定。
一共有6排電池,每排8顆,電池組總共有48顆。
48顆均采用的是INR18650-26E電池,2600mAh的18650電池。
保護電路板正面一覽。
電池組和保護電路板通過鎳片錫焊連接,鎳片套有絕緣管。
誠芯微CX8838高效同步升降壓控制器,用于DC輸入升降壓為電池充電。CX8838支持2.7V-36V寬輸入電壓以及2.0V-36V寬輸出電壓;其開關頻率可依據應用需求三種開關頻率調節:200KHZ、400KHZ以及600KHZ;其MOS驅動電壓可依據應用需求三種驅動電壓調節: DC5.0V、DC7.5V以及DC10V,使MOS達到最佳能效。
此外CX8838還支持I2C接口調節輸入輸出電流以及輸出電壓;支持輸入、輸出限流以及過溫保護(OTP)功能,保證在不同使用環境下產品安全。
誠芯微CX8838資料信息。
外掛MOS管是IPS華潤芯的065N045S,四顆組成H橋,配合誠芯微CX8838進行升降壓。
另外兩顆特寫。
磁環升降壓電感特寫。
兩顆微碧半導體VBA2412 MOS管,PMOS管,耐壓40V,SO-8封裝。
微碧 VBA2412 資料信息。
這區域一共有11顆IPS華潤芯FTG024N04S MOS管,電流取樣電阻上用導熱膠固定了一個溫度探頭,45℃,用于過熱保護。
華潤芯FTG024N04S MOS管特寫。
中間的溫度探頭打膠固定在電流取樣電阻上,檢測溫升。
鋰電保護芯片采用賽微CW1073,用于6串電池保護及均衡功能,均衡電路為外置。
賽微CW1073資料信息。
SE8550穩壓管特寫。
358雙運放。
兩個30A的綠色保險絲,用于過電流保護。
逆變器電路板中間設有散熱片,這一側設有濾波電容、變壓器等器件。
另一側垂直焊接一塊小板,散熱片上固定有多顆MOS管。
整個板子上的元器件分布稀疏,有效避免積熱。
逆變器電路板背面大電流走線加錫,四顆黑色二極管在紅色板子襯托下格外醒目。
散熱片頂部貼有貼紙,輸出電壓220V50Hz,輸入電壓18-25V,最大輸出功率300W,2020年11月13日生產。
三顆輸入濾波電解電容規格均為35V 2200μF。電池與逆變器采用XT60連接器連接。
D882三極管,用于風扇控制。
藍色Y電容來自JEC智旭電子。
旁邊是逆變升壓輸出整流管。
逆變升壓變壓器一共兩個,頂部貼有信息標簽。
輸出濾波電解電容采用日本黑金剛KXG系列,規格為450V 68μF。
旁邊是韓國三螢NXA系列電解電容,規格為35V 1000μF。
78M12,12V三端穩壓,來自意法半導體。
MB210S整流橋。
濾波電感外套絕緣管保護,周圍有一顆共模電感以及多顆黃色的安規電容。
安規電容四顆來自SET,大的規格為225J630V。
小的規格為104J630V。
內側有兩顆。
另一顆特寫。
共模電感旁邊的安規電容容量0.22μF。
NTC浪涌抑制電阻特寫,后面便是風扇插槽。
另一側的輸入濾波電解電容,規格為25V 680μF。
濾波電感特寫。
散熱片左側一共固定四顆真茂佳ZMS035N08HP MOS管,NMOS,耐壓80V,導阻3.5mΩ,用于逆變升壓。
真茂佳ZMS035N08HP資料信息。
兩顆CT 817C光耦,用于信號傳輸隔離。
右側固定有四顆信安TSF20N60MR MOS管,NMOS管,耐壓600V,導阻0.36Ω,用于交流輸出波形調制。
信安TSF20N60MR資料信息。
散熱片上還固定有熱敏電阻進行溫度監控。
一顆穩壓管特寫。
兩個電解電容規格分別是25V 680μF和10V 470μF。
SG3525,用于逆變升壓驅動,控制MOS管升壓。
78L05穩壓IC,用于芯片穩壓供電。
中穎SH88F2051A 8位MCU,用于整機保護控制。
中穎SH88F2051A資料信息。
中穎SH79F1611,用于輸出PWM調制波形,調制輸出波形。
中穎SH79F1611資料信息。
兩顆來自Diodes達爾的DGD2110,用于驅動輸出調制管。
DIODES DGD2110規格參數信息。
照明燈所在小板采用導線插拔式連接通電,板子單面焊接元器件。
板子一角設有電容、降壓轉換器、電感等器件。
燈罩使用螺絲固定。
小板另一面一覽。
輸入濾波電解電容規格為35V 220μF,sancon品牌。
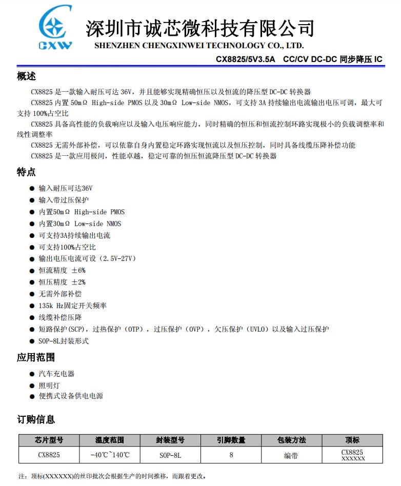
誠芯微CX8825,這是一款輸入耐壓可達36V,并且能夠實現精確恒壓以及恒流的降壓型DC-DC轉換器,降壓為照明燈供電。
誠芯微CX8825資料信息。
一顆無絲印芯片,信息不詳。
輸出濾波電解電容規格為10V 100μF,也是sancon品牌。
照明燈特寫,一共四顆。
接口功能模塊PCB板對于AC插口處鏤空。
背面邊緣有多顆濾波電容,一側垂直焊接一塊小板。
小板上錫焊一塊散熱片,粘貼膠帶絕緣。
小板一面設有升降壓控制器、電感以及濾波電容。
另一面是四顆MOS管組成H橋,配合控制器進行升降壓。
輸入濾波電容規格為35V 330μF,sancon品牌。
USB-C口同步升降壓控制器采用南芯SC8701。這是一個同步4開關降壓升壓控制器,它可以有效地輸出電壓,無論是高、低或等于輸入電壓。同時也支持非常寬的輸入和輸出電壓范圍,它可以支持2.7V到36V的輸入范圍和2V到36V的輸出范圍。驅動器電壓設置為10V,以充分利用外部mosfet實現最高效率,用于Type-C接口升降壓電壓轉換。
南芯SC8701資料信息。
四顆MOS管采用華潤芯FTD065N045S。
輸出濾波電解電容規格為25V 470μF。
USB-C母座使用小板垂直焊接,小板背面設有協議芯片。
USB PD協議IC使用偉詮WT6615F。WT6615F是一顆支持USB PD 3.0規范和高通QC3.0和QC4技術的USB PD控制器,支持DFP下行端口(源)充電應用。
高度集成的WT6615F可以應用于適配器、車充、移動電源等設備。同時偉詮WT6615F支持USB PD最新的Programmable Power Supply(PPS)規范,通用于移動設備的直充方案。
偉詮WT6615F詳細規格資料。
充電頭網了解到,采用偉詮WT6615F的產品還有SONY索尼39W充電器、小米90W USB PD快充充電器、聯想65W USB-A快充充電器、ANKER 30W GaN氮化鎵充電器、谷歌Pixelbook原裝45W USB PD快充充電器、紫米65W 2C1A桌面PD快充充電器等多款產品。同時,還有數十款產品快充產品采用了偉詮的芯片。
另一面設有輸出VBUS開關管,USB-C母座過孔焊接。
輸出VBUS開關管絲印P3011E。
LED顯示屏通過排線連接在小板上,下方有泡棉進行緩沖保護。
將小板拆下,遮住區域有幾顆芯片。
MPS MP2908A 4-60V輸入的同步降壓控制器,內置雙NMOS驅動,支持低壓差運行,支持可編程的軟啟動,支持逐周期電流限制。
MPS MP2908A資料信息。
華晶 絲印CS80N03的降壓MOS管。
背面設有對應的濾波電容,規格為35V 330μF,三顆并聯。
誠芯微CX8852,用于USB-A快充口降壓輸出。這是一款輸入耐壓40V,并且能夠實現精準恒壓恒流以及雙路恒流的降壓型DC-DC轉接器。內置20mΩ High-side NMOS以及20mΩ Low-side NMOS,可支持4A持續輸出電流輸出電壓可調,最大可支持98%占空比。
CX8852具備高性能的負載響應以及輸出電壓響應能力,同時精確的恒壓和恒流控制環路實現極小的負載調整率和線性調整率。無需外部補償,同時具備線纜壓降補償功能。這是一款應用極簡,性能卓越,且穩定可靠的恒壓恒流降壓型DC-DC轉換器。
輸出濾波電容規格為35V 330μF。
協議芯片來自天德鈺,FP6601Q,用于USB-A口快充識別并調節輸出電壓。
天德鈺 FP6601Q 詳細資料。
另外也是采用誠芯微CX8852降壓為兩個USB-A標充口輸出5V電壓。
輸出濾波電容規格為16V 470μF。
兩個A口,母座之間還有一顆濾波電容,規格也是16V 470μF。
誠芯微CX2901A雙路自動識別IC。這是一款USB充電協議端口控制IC,可自動識別充電設備類型,并通過對應的USB充電協議與設備握手,使之獲得最大充電電流,在保護充電設備的前提下節省充電時間。
誠芯微CX2901A資料信息。
這顆電容用于DC輸入濾波,規格為35V 330μF。
小板右下角設有電源鍵和AC插口開關鍵。
另一面一覽。
無標單片機,用于液晶屏幕驅動。
思旺 SE8530 3V穩壓IC。
思旺SE8550 5V穩壓IC。
按鍵提示的蜂鳴器。
全部拆解完畢,來張全家福。
充電頭網拆解總結
奧睿科300W戶外電源采用塑料外殼,減小重量,同時頂部有提手攜帶方便。產品標配照明燈、車充插口、USB接口和AC插口等,USB接口支持QC 18W、PD 60W等熱門功率快充,滿足手機、筆電快充需求。此外自帶顯示屏,使用過程中,觀察用電情況也很方便。
充電頭網通過拆解發現,儲能電源內置48顆18650電池,誠芯微CX8838進行升降壓為電池充電,采用賽微CW1073進行保護,此外無論是電芯還是板子上都有熱敏電阻監控溫升。逆變器采用中穎SH88F2051A 8位MCU進行整機保護控制,以及中穎SH79F1611用于輸出PWM調制波形,采用真茂佳ZMS035N08HP進行逆變升壓,信安TSF20N60MR進行交流輸出波形調制。
另外采用誠芯微CX8825降壓為照明燈供電,南芯SC8701升降壓控制器進行電壓轉換為C口供電,偉詮WT6615F控制其輸出電壓;誠芯微CX8852,用于USB-A快充口降壓輸出,協議芯片采用天德鈺FP6601Q 。


http://m.xtzz.cc/







