最近充電頭網拿到了JinHotai品牌的一款迷你25W PD快充充電器,配備的是歐規長插腳以及單USB-C接口,支持最大9V2.77A快充,此外還支持PPS快充,整體兼容性很好。下面我們就對這款充電器進行詳細拆解,看看產品做得如何。
一、JinHotai25W充電器外觀
包裝盒頂部帶有塑料掛鉤,正面印有JinHotai品牌、產品名稱、外觀以及四大特性標識。
背面印有充電頭外觀圖和參數信息,充電器有黑白款式,制造商:深圳市錦鴻泰科技有限公司。
這款充電器采用PC材質白色外殼,腰身兩端亮面,中間區域啞光,其中一面印有JinHotai,輸入端采用歐規長插腳。
另一面印有25W功率字樣。
輸入端棱形凸出外殼采用對角傾斜設計,契合歐規插座,使充電器機身不占用更多空間。
此外棱形凸出外殼一面印有充電器參數
型號:JT-TP05C1
輸入:100-240V~50/60HZ
輸出:5V3A、9V2.77A
PPS:3.3-5.9V3A、3.3-11V2.25A
產品已經通過了CCC、CE、FCC、RoHS認證
頂面USB-C接口靠邊緣設計,黑色膠芯不露銅,接口旁印有PD3.0快充標識。
使用游標卡尺實測充電器外殼總長度為49mm。
機身寬度為32.91mm。
厚度為34.22mm。
和蘋果20W充電器直觀對比,機身圓潤,整體體積也較小些。
拿在手上的直觀感受。
凈重約為44g。
使用ChargerLAB POWER-Z KT002測得USB-C口支持Apple 2.4A、Samsung 5V2A、DCP協議,以及QC2.0/3.0、AFC、FCP、SCP、PE2.0、PD3.0、PPS快充協議。
此外PDO報文顯示C口還具備5V3A、9V2.78A兩組固定電壓檔位,以及3.3-5.9V3A和3.3-11V2.75A兩組PPS電壓檔位。
二、JinHotai25W充電器拆解
將輸入端外殼拆開,兩根紅色AC導線連接通電,插腳端打膠絕緣。
將PCBA模塊取出。
使用游標卡尺實測PCBA模塊長度為27.62mm。
寬度為25.56mm。
高度為25.01mm。
充電器采用兩塊PCB板垂直焊接結構,變壓器打膠加固。
通過PCB板正背面電路觀察發現,這款充電器采用開關電源寬范圍輸出,協議控制輸出電壓的經典架構。下面我們就從輸入端開始一一了解各元器件。
主板背面設有保險絲、同步整流芯片、協議芯片以及輸出VBUS開關管,初次級分界明顯,USB-C母座沉板設計。
貼片保險絲特寫,額定電流2A。
側邊小板背面設有整流橋、PWM主控芯片和光耦。
從另一側看去,正面設有工字電感、兩顆高壓濾波電解電容、變壓器和貼片Y電容,其中一顆電容包裹絕緣膠帶。
整流橋采用深圳市沃爾德實業有限公司的WRABS20M。這顆軟橋通過較軟的恢復曲線,比較平滑的關斷特性,可以降低二極管結電容達到非常少的諧波振蕩產生的效果。
沃爾德WRABS20M規格資料。
充電頭網了解到,該型號軟橋已被邦克仕、勁電寶、即刻、征拓、倍思、睿高、麥多多等品牌20W迷你充使用。同時沃爾德軟橋系列產品還被OPPO 50W餅干氮化鎵快充、努比亞1A1C 45W氘鋒氮化鎵快充、洛克65W氮化鎵PD快充、麥多多2C1A 65W氮化鎵快充等數十款產品采用。
工字電感特寫。
高壓濾波電解電容規格為400V 15μF。
另一顆高壓濾波電解電容來自東莞市群奧電子有限公司。
規格為400V 22μF。
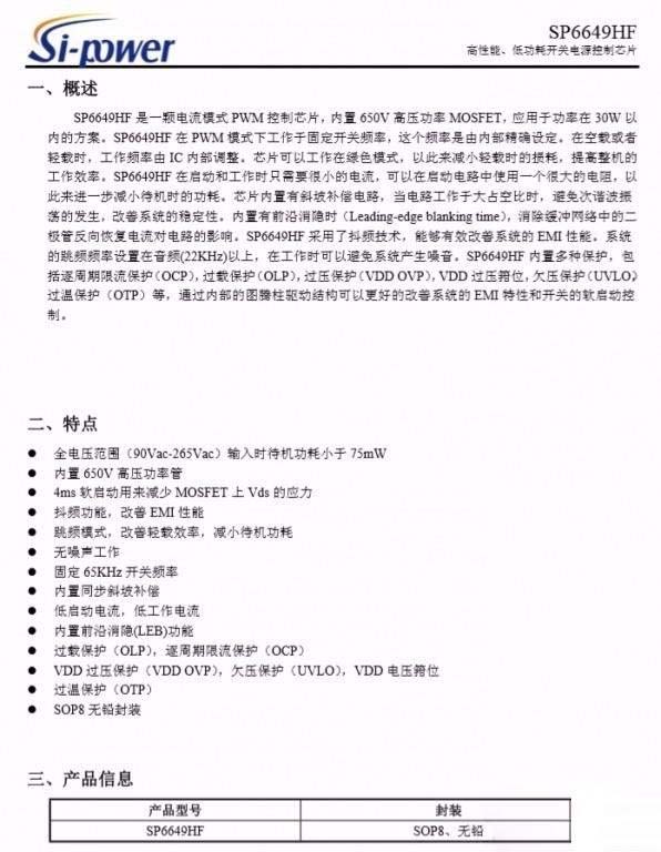
開關電源主控芯片采用硅動力SP6649HF,這是一顆電流模式PWM控制芯片,內置650V高壓功率MOSFET,應用于功率在30W以內的方案,固定65KHz開關頻率,內置抖頻功能用于改善EMI性能,跳頻模式提高輕載效率,降低待機功耗。同時內置多種完善的保護功能,全功率范圍無音頻噪聲,采用SOP8封裝。
硅動力SP6649HF資料信息。
變壓器特寫。
OR-1009光耦特寫,用于初級次級通信,反饋輸出電壓。
貼片Y電容來自四川特銳祥科技股份有限公司,具有體積小、重量輕等特色,非常適合應用于氮化鎵快充這類高密度電源產品中。
特銳祥專注于被動元器件的研發、生產及銷售,注冊資本1億元。旗下有自主電容品牌兩類:SMD TRX及DIP TY電容器,TRX將致力于陶瓷材料的研究,以拓展更多品類的應用,為客戶提供更多的解決方案。
充電頭網了解到,特銳祥貼片Y電容除了被麥多多100W氮化鎵、OPPO 65W超級閃充氮化鎵充電器、聯想90W氮化鎵快充、努比亞65W氮化鎵充電器、倍思120W氮化鎵+碳化硅PD快充充電器等數十款大功率充電器使用外,也可應用于海陸通、第一衛、貝爾金等品牌20W迷你快充上,性能獲得客戶一致認可。
輸出端一覽,主板上還設有一顆固態電容。
和PWM主控芯片搭配的是硅動力SP6516F次級同步整流芯片,內置耐壓60V的NMOSFET同步整流開關,且具有極低的內阻,典型RdsON低至11mΩ,可提供系統高達3A的應用輸出,工作電壓范圍寬,支持多種工作模式,應用方便。
硅動力SP6516F資料信息。
輸出濾波固態電容規格為16V 560μF,NJcon品牌。
協議芯片采用珠海智融SW2303,通過高通QC5認證,是業內第一顆非MCU架構的QC5認證協議芯片。這是一款高集成度USB Type-C/Type-A接口快充協議芯片,支持PD、QC、FCP、高低壓SCP、AFC、SFCP以及PE等主流快充協議;支持光耦反饋和FB反饋兩種工作模式;支持4KV ESD HBM。
SW2303集成了CV/CC控制環路,Type-C接口邏輯,快充協議控制器,以及多種安全保護功能。配合AC-DC或DC-DC以及少量的外圍元器件,即可組成完整的高性能的Type-C/Type-A口快速充電解決方案。

智融SW2303資料信息。
充電頭網拆解了解到,智融SW2303此前還被宜麗客45W PD快充、科訊迷你20W PD快充充電器使用,此外智融其它快充協議芯片還被還被華碩65W 2C1A氮化鎵充電器、努比亞65W氘鋒三口氮化鎵快速充電器、雷柏65W GaN快充、綠聯65W 4C口氮化鎵快充充電器、聯想90W閃充雙口氮化鎵充電器、鴻達順120W四口2C2A快充等多款產品采用,此外智融的快充芯片還可用于USB PD快充移動電源、快充車充等領域。
輸出VBUS開關管特寫,絲印CWT3121AP。
USB-C母座沉板過孔焊接。
全部拆解完畢,來張全家福。
充電頭網拆解總結
JinHotai這款25W PD快充充電器采用PC材質外殼,機身造型“敦厚”,輸入端是典型的歐規長插腳,插腳采用對角傾斜設計,使用時可使機身擺正,避免打架。充電器支持Apple 2.4A、QC、AFC、FCP、SCP、PE2.0、PD3.0、PPS快充協議,除具備5V3A、9V2.78A兩組固定電壓檔位外,還支持3.3-5.9V3A、3.3-11V2.75A兩組PPS電壓檔位,整體兼容性很好,可以滿足各大品牌手機快充需求。
充電頭網通過拆解了解到,充電器采用兩塊PCB板垂直焊接,L型結構設計。采用了硅動力SP6649HF+SP6516F高集成快充方案,幫助充電器實現小型化。另外采用智融SW2303控制輸出電壓,該芯片是業內首顆非MCU架構的QC5認證協議芯片,性能強悍,充電器支持如此齊全的快充協議正是得益于它。


http://m.xtzz.cc/







