圖1 ?手機的四個充電環節
圖1總結了我們在實際充電過程中涉及到的四個環節: 1)充電適配器的任務是把220V的市電轉換為手機能夠承受的5V電壓(現在應各種充電協議,如QC和USB PD(Type C接口)等的要求,也要求能夠送出9V/12V/14.5V甚至20V的電壓。關于充電協議的話題我們已在前面一篇公眾號做過討論),同時具有一定的功率輸出能力,例如5V/2A, 9V/1A等等規格。充電適配器屬于AC-DC的技術范疇,平常所說的快充芯片其實是對適配器AC-DC芯片和手機端的開關式充電管理芯片(以 DC-DC技術為實現手段)的統稱,但本文的快充芯片特指手機端的開關式充電管理芯片。 2)充電線的任務就是負責把電壓/電流從適配器端傳送到手機端,由于目前絕大多數充電線實際上就是USB線。這里有一個參數需要提請大家注意。按照USB2.0的標準,線纜需要具備傳送最大1.8A的電流能力,因此如果是5V的適配器,USB2.0的線纜最大能傳送的功率其實只有9W。 3)快充芯片的任務是把適配器的5V/9V/12V等電壓轉換成電池的電壓,同時按照需要的充電電流精確可控地向電池進行充電。從技術上看,快充芯片是這四個環節中最具有挑戰的部分,因此目前業界有能力提供高品質高可靠性的快充芯片的廠家十分有限,主要還是以德州儀器,仙童半導體等少數幾家國外大廠為主,國內的希荻微電子經過幾年堅持不懈的自主研發,已推出了一系列的快充芯片,打破了國外大廠的壟斷局面,并已在各大手機方案商和品牌商得到廣泛的應用。快充芯片具體的工作原理將在下文做詳細討論。 4)電池是這個環節非常重要的部分,整個充電環節都是為了使電池快速而安全地充滿電量。電池的主要參數包括:容量(mAH,手機中常見的有2000mAH, 3000mAH和4100mAH),充電截止電壓(目前常見的有4.2V, 4.35V和4.4V規格,更高的充電截止電壓,在同等的電池體積情況下,通常具有更高的電池容量,因此目前所謂的4.35V及以上的高壓電池逐漸在手機上得到更廣泛的應用),以及可接受的最大充電電流等等。其中,可接受的最大充電電流一般以nC來表示。例如一個3000mAH的電池,1C的充電速度是指一個小時之內即可充滿電池,此時可接受的最大充電電流就是3A;如果允許2C的充電速度,那么理論上半小時就可以充滿電池,則此時可接受的最大充電電流即為6A;以此類推等等。下文將會看到,電池的這幾個參數將對選用合適的快充芯片產生直接的影響。 二. 經典的三段式充電 其實給鋰離子電池充電的過程和我們生活中用水龍頭向洗臉盆放水的過程非常類似: 第一階段:當開始給一個空的臉盆放水的時候,為了不讓水濺出來,會把水量控制得很小;第二階段:等到臉盆底部積滿了一定水位之后,才把水龍頭開得比較大,臉盆里已有的水可以對這樣急速的進水起到緩沖作用,從而不會有水花濺出; 第三階段:當水位快到臉盆頂部的時候,此時我們又會逐漸減小進水量,以防止有水沖出臉盆之外,直至積滿整個水盆。 電池就像這個臉盆,只不過它儲存的不是水,而是電荷。電池的充電也有類似的三個階段: 第一階段:涓流充電。電池的特點是,當電池電壓(大致相當于水位)非常低的時候,其內部的鋰離子活動性較差,內阻較大,因此只能接受較小的充電電流(一般在30到50mA左右),否則電池容易發熱和老化,不僅損害電池壽命,而且有潛在的安全問題,因此把這個階段稱為涓流充電,也有同行將之稱為線性充電或者預充電等等。 第二階段:恒流充電。當電池電壓高于2V以上,電池的鋰離子活動性被充分激活,內阻也較小,所以能夠接受大電流的充電。在這個階段,快充芯片會按照設定向電池提供可接受的充電電流,因此在這個階段電池得到的電量也是最大的,可以占到容量的70%到80%以上。 第三階段:恒壓充電。電池是一個十分嬌氣的儲能元件,它的電池電壓不允許超過截止電壓的±50mV,否則就會有安全隱患。因此,當電池電壓被充到接近充電截止電壓的時候,快充芯片必須能夠自動減小充電電流,控制“水花”不要超出范圍,直至把電池完全充滿。
圖2 ?三段式充電示意圖
一個合格的快充芯片,必須能夠根據電池電壓的高低,自動地控制充電過程在上述三個階段之間進行無縫切換,而無需其他硬件或者軟件的幫助。 三. 電源路徑管理功能 電池的目的是要給電子設備例如手機供電,如果電池沒電了,自然手機也就無法工作了,所以這個時候必須要插上充電器充電。我們來看看幾種不同的快充芯片在使用上的體驗有何不同。
圖3 不帶電源路徑管理功能的快充芯片工作示意圖
圖3是國內廠商推出的第一代快充芯片,請注意紅圈所指的位置。此處,既是電池正極所在之處,也是由這一點向手機系統供電。那么我們很容易想到:當電池電壓很低的情況下,即便插入了充電器,即快充芯片已經在對電池進行充電了,但由于此時電池電壓很低,不足以開啟系統,因此手機是無法啟動的。只有當電池電壓已經被充到足夠高之后,手機才能正常工作。 我們自然會問,有沒有一種辦法,只要我們插入了充電器,即便電池電壓很低,也可以啟動手機呢?辦法是有的,只要我們把給電池充電的端口和給系統供電的端口做一個智能的隔斷,就可以達到這個目的。業界把這個功能稱為電源路徑管理,這個功能也是第二代快充芯片的標志性特點之一。
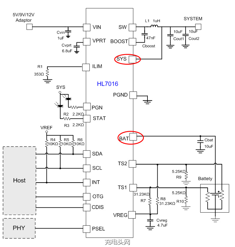
圖4 帶電源路徑管理功能的快充芯片工作示意圖
圖4中,給系統供電的SYS引腳和給電池充電的BAT引腳就是兩個獨立的引腳,在它們之間內部集成了一個智能開關。當電池電壓較低的情況下,這個智能開關處于半開啟的狀態,把SYS和BAT的電壓自然拉開,以保證SYS的電壓足以支持后級系統的工作;當電池電壓足夠高之后,這個智能開關才完全開啟,相當于一根電阻很小的導線把SYS和BAT短接在一起,以最大程度降低其間的功耗。 四. 高電壓工作 現在的電池容量越來越大,因此在充電的時候,其需要的功率是很大的。例如,一個3000mAH的電池,若以3A對其充電,以3.8V電池電壓計算,其接受的功率是11.4W,假設快充芯片的轉換效率是90%,那么進入快充芯片的功率就是12.7W左右。根據前面分析的充電的四個環節,此時對線纜的要求就來了:如果快充芯片是工作在5V,那就意味著線上的電流是2.5A左右,這不僅超出了現有的USB2.0線纜的傳送能力,并且這么大的電流會在線纜上造成較大的功率損失。例如1米線纜的寄生電阻大約是250毫歐,其功耗就差不多1.5W!為了解決這個問題,我們可以像生活中常見的高壓輸電線一樣,提高傳送的電壓,線上的電流和功耗也就自然降下來了。還是剛才的例子,若傳送的電壓換成9V,那么線上的電流就只有1.4A左右,因此現有的USB2.0線纜就足夠用了(節省成本!),線上的功耗也僅有0.5W。相應地,快充芯片也需要在9V,12V甚至20V的工作電壓下正常工作。這是對快充芯片的一個重要要求。 五. 轉換效率 手機是一個用戶體驗至上的電子設備,在充電方面,個人用戶不僅要求充電快速安全,同時更喜歡發熱較低的手機。為了實現這個目標,對快充芯片的要求自然就是高轉換效率。當然除此之外,還需要快充芯片選用低熱阻的封裝,例如帶散熱盤的QFN封裝;在手機設計的時候,也應對散熱措施多加考慮等等。可喜的是,國產廠家充分意識到了轉換效率對用戶的重要性,產品在指標上已經趕超了國外品牌,如圖5所示。
圖5 快充芯片的轉換效率曲線
六. 充電參數的可配置性 正如前面對電池的分析,由于不同的電池可以接受的電流能力不同,其充電截止電壓也不一樣,這要求快充芯片能夠根據不同的電池,通過軟件配置不同的充電參數,以提高快充芯片的通用性。通常,快充芯片是通過I2C接口來完成這些配置。其他需要配置的常見參數還有: l?輸入電壓限壓閾值 l?輸入電流限流閾值 l?充電截止電流 l?芯片的工作模式控制 七. 耐壓和抗浪涌能力設計 在手機里面,快充芯片是USB/Type C接口進來看見的第一顆芯片。充電線的反復插拔會帶來很高的毛刺電壓,這需要快充芯片具有良好的耐壓能力;在USB2.0的應用下,需要快充芯片具有20V以上的耐壓能力。更具威脅的是電網通過適配器傳送過來的浪涌電壓,尤其是在像印度這樣電網十分不穩定的地區,其浪涌電壓會高達300V以上,這要求快充芯片在加上保護器件(例如TVS)的情況下能安全工作而不會被損壞。 八. 其他要求和其他快充技術 用于手機上的快充芯片,其功能期望還包括OTG功能,檢測電池溫度,系統復位和輸運模式的功能等等。另外,目前正在興起的低壓直充技術也是非常值得關注的方向,其做法與高壓快充正好相反,是通過降低適配器的輸出電壓,在恒流充電階段使其與電池電壓保持足夠小的同步壓差跟蹤,以此提高充電電流,并同時提高轉換效率。限于篇幅這兩方面的內容就不一一展開了。歡迎有興趣的朋友和本文作者聯系,我們一起做進一步的探討,共同努力把我們中國的快充芯片做好做強做大! 作者聯系方式: 郝躍國,180 1783 1819(微信同號), 就職于希荻微電子。 相關閱讀: 誰才是未來?QC/MTK PE/USB PD三大快充技術對比微信公眾號搜索”chongdiantou001“加關注,掌握最新的充電數碼配件消息【微信掃描下圖可直接關注】。想要第一時間了解充電數碼行業動態,請添加充電頭網個人微信號”chongdiantou2015“為好友,數百位業內人士等你結識!



http://m.xtzz.cc/







